Modern Advanced Distribution Management System (ADMS) solutions provide utilities with a wealth of innovative applications. This article supplies the rationale for subdividing these application implementations into business releases, where your utility prioritizes the detailed list of applications and the deployment order for each release. It also highlights the common pitfalls utilities encounter when being too ambitious and implementing the most valuable, advanced ADMS applications prior to addressing functionality and building a strong model. By validating your ADMS before deploying the independent automation releases, you will ensure the safety of your customers and assets and enable the deployment of the full suite of associated ADMS applications.
Content Overview
Inventory of Advanced ADMS Applications
UDC’s Recommended ADMS Application Implementation Schedule includes 50 high-value Digital Grid applications, their descriptions, dependencies, and recommended business release and implementation ordering.
The ADMS functionality inventory within our implementation schedule frames a high value set of advanced applications for your utility to initially consider when planning your deployment; a subset of applications supported by most ADMS products today are included. Each individual utility will add applications per business release grouping based on the specific ADMS product selected.
Addressing Functional Dependencies
A key application within our implementation schedule, the Digital Grid Data Repository (DGDR), is not included with ADMS vendor products but is required to leverage your investments in ADMS and related smart grid technologies [Advanced Metering Infrastructure (AMI), Distribution Automation (DA), and Substation Automation (SA)] to their fullest with respect to asset management, power quality, and predictive outage management. This application, number 23 on our list, forms the necessary data collection infrastructure that enables your utility to take full advantage of all digital data being generated by your power grid and by the ADMS applications.
The Digital Grid Data Repository
The technologies required to build an DGDR include a timeseries SCADA historian, a Relational Database Management System (RDBMS), and a Content Management System that can store the intelligent electrical devices (IED) generated waveforms in both the native IED vendor’s format and standard formats like COMTRADE and PQDIF. This set of functionalities should be used when evaluating newer technologies, like data lakes, for DGDR deployment.

Specifically, an DGDR is responsible for ensuring a deployed communication infrastructure and defined SCADA points, IED points, ADMS applications, and AMI metering points; these system components collect the required information that drive applications 35-44 (listed below) within our ADMS functionality inventory. Although typically not included with ADMS products, we recommend deploying these with your ADMS to take full advantage of all data generated by an ADMS and other digital systems.
| ID | APPLICATION | ID | APPLICATION |
| 35 | Condition Based Inspections | 40 | Long Range System Planning |
| 36 | Condition Based Maintenance | 41 | Predictive Analysis |
| 37 | DQ, PQ, & Performance Analysis | 42 | Predictive Outage Analysis |
| 38 | Dynamic Line & Equipment Loading | 43 | Reliability Centered Maintenance |
| 39 | Historical Reliability Analysis | 44 | Short Range System Planning |
Investing in Digital Grid Technology
Digital Grid technology employs highly automated applications for improved monitoring and control capabilities for your utility – leading to fewer outages, decreased outage durations, and better response times.
Digital Grid Technology Benefits and Synergies
The following table highlights benefits resulting from strategic technology investment. AMI, Demand Response (DR), and Digital Grid (ADMS apps) technologies enhance the benefits for utilities in the customer service, operational efficiency, energy efficiency, and asset performance sectors. Analyzing these benefits can help your utility prioritize your ADMS application business releases and may drive your utility to deploy AMI and DR technologies through integration with the ADMS applications.
| BENEFIT CATEGORY | AMI | DEMAND RESPONSE | SMART GRID (ADMS APPS) |
| Customer Service | Customer Choice for Energy Management | Customer Choice for Energy Management | Proactive Event Management – Voltage & Power Quality (PQ)
Outage Management Distributed Energy |
| Operational Efficiency | Metering
Field Operations Outage Management | Endpoint Device Management | Fault Isolation and Service RestorationEmergency Switching
Intelligent Alarms Fault Location Prediction Switch Order Management Outage Management |
| Energy Efficiency | Energy Diversion
Load Data for Engineering | Economic DR Events | Volt/VAR Control
Optimized Feeder |
| Asset Performance | Improved Data for System Planning
Transformer Load | Reliability DR Events
Substation/Feeder | Volt/VAR Control
Optimized Feeder |
Broadly speaking, ADMS and AMI allow your utility to optimize the efficiency of its power grid prior to asking your customers to change their energy consumption behavior. These technologies also enable utilities to target the areas in their power grids where they can benefit from changes to their customers’ behavior and validate that their DR programs are receiving the appropriate load relief during DR overload events initiated by the governing Independent System Operator/Regional Transmission Operator (ISO/RTO).
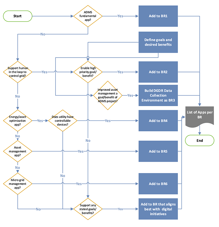
Ordering of ADMS Applications by Business Release
Business Release (BR) Rationalization
Your utility’s ADMS application deployment order will be determined by evaluating application properties. The diagram below displays the criteria used for assessing the applications and driving the deployment order by business release.

Recommended Ordering of ADMS Business Releases
UDC recommends subdividing your utility’s advanced ADMS applications into the following six business releases:
- Enhanced Visibility and Manual Operating Devices
- Daily Operations and Trouble Response
- Automating IED Data Collection and Populating DGDR
- Optimization and Automating Device Operations
- Adding Asset Management Applications to Use the DGDR
- Micro Grid Management
Your utility’s business release strategy should be based on technology dependencies, categorized by logical groupings of technology that have business value by themselves, and should seek to mitigate the organizational change management impact on end users. Since the testing of a new SCADA system is resource intensive, utilities commonly break out the SCADA subsystem into its own business release.
To reiterate, our ADMS functionality inventory is a subset of what is provided by most of the leading ADMS vendors today. Additional functionality will be added to most business releases, based on the specific ADMS product selected by your utility.
Inventory Table of ADMS Apps by Business Release (BR)
The following abbreviated implementation schedule categorizes our recommended list of advanced ADMS applications within each business release. The first business releases involve a human-in-the-loop to manually verify your ADMS is operating properly. The latter releases contain the more advanced applications that have the capabilities to perform completely automated schemes.
Most advanced applications will be dependent on either Online PowerFlow or Distribution State Estimation; the timing of these two functions will drive your deployment schedule of the additional advanced ADMS applications.
| ID | Functionality | Dependent | BR |
| 1 | Dispatcher Training Simulator | 1 | |
| 2 | Facility Information | 1 | |
| 3 | Load Models and Load Estimation | 1 | |
| 4 | Manually Operating, Tagging Devices | 1 | |
| 5 | Navigation | 1 | |
| 6 | Online PowerFlow | 3, 9 | 1 |
| 7 | SCADA Functionality/Historian | 1 | |
| 8 | Study Mode | 1 | |
| 9 | Supports Online Incremental GIS Updates | 1 | |
| 10 | System Administration Tools | 1 | |
| 11 | ADMS Management of Protection and Controls (P&C) Settings | 2 | |
| 12 | Distributed Generation (DG) Connection Impact Assessment & Planning | 2 | |
| 13 | Emergency Planning | 2 | |
| 14 | Fault Investigation | 16, 19 | 2 |
| 15 | Intelligent Alarming | 6 | 2 |
| 16 | Outage Management System (OMS) Trouble Call/Outage Prediction Functionality | 2 | |
| 17 | Outage Restoration | 14, 16, 20 | 2 |
| 18 | Protection and Controls (P&C) Configuration Management | 2 | |
| 19 | Short Circuit Analysis (Predicted Fault Location) | 9 | 2 |
| 20 | Switch Order Management (SOM) | 6 | 2 |
| 21 | Distributed Generation (DG)/ Distributed Energy Resources (DER) Monitoring and Control | 6 | 3 |
| 22 | Distribution State Estimator (DSE) | 6 | 3 |
| 23 | Data Collection Environment to Populate the Digital Grid Data Repository (DGDR) | DGDR | 3 |
| 24 | Intelligent Electrical Devices (IED) Management | DGDR | 3 |
| 25 | Load Forecasting | 37 | 4 |
| 26 | Load Management | 6 | 4 |
| 27 | Optimal Network Reconfiguration (ONR) | 6 | 4 |
| 28 | Storm Planning | 4 | |
| 29 | Storm Restoration | 4 | |
| 30 | System Optimization | 4 | |
| 31 | Volt/Var Optimization (VVO) | 6 | 4 |
| 32 | Weather Forecasting | 4 | |
| 33 | Distributed Generation (DG) Dispatch | 5 | |
| 34 | FLISR (Fault Location, Isolation, and Service Restoration) – Self Healing | 6, 19 | 5 |
| 35 | Condition Based Inspections | 23 | 5 |
| 36 | Condition Based Maintenance | 23 | 5 |
| 37 | Distributed Generation (DG), Power Quality (PQ), & Performance Analysis | 23 | 5 |
| 38 | Dynamic Line & Equipment Loading | 23 | 5 |
| 39 | Historical Reliability Analysis | 23 | 5 |
| 40 | Long Range System Planning | 23 | 5 |
| 41 | Predictive Analysis | 23 | 5 |
| 42 | Predictive Outage Analysis | 23 | 5 |
| 43 | Reliability Centered Maintenance | 23 | 5 |
| 44 | Short Range System Planning | 23 | 5 |
| 45 | Asset Investment Decision Tool (AIDT) | 23 | 6 |
| 46 | Energy Losses/Revenue Protection | 6 | |
| 47 | Load Management with Customer Demand Management/Demand Response (CDM/DR) | 6 | |
| 48 | Measurement and Verification of Demand Response (DR) | 6 | |
| 49 | Micro Grid Management | 6 | |
| 50 | Transformer Load Management (TLM) | 6 |
Ordering ADMS Applications for Success
For optimal deployment, your utility should prepare for multiple, smaller-scale releases rather than for one all-encompassing ADMS release. The first releases should deploy applications that address system functionality to help build a strong foundation for future releases, rather than deploying the most valuable, advanced applications first. In doing so, your utility will build the levels of automation progressively – verifying the ADMS prior to the independent automation and taking advantage of all advanced ADMS applications instead of only taking advantage of a select few.
Download a PDF copy of UDC’s Recommended ADMS Application Implementation Schedule and then connect with UDC to arrange a no-obligation ADMS Assessment for your utility. Learn more about our ADMS services.